MĚŘENÍ AUTOBATERIE I JINÝCH ZDROJŮ
Vágner Vlastimil
Modul je určený k měření napětí autobaterie nebo jiných zdrojů při zapnutí do zátěže. Přípravek se připojuje na sériový port počítače nebo pomocí redukce USB/COM,tato musí podporovat všechny I/O linky sériového portu. Modul má sloužit k vlastní inspiraci v žádném případě si neklade za cíl konkurovat továrním přístrojům určeným ke stejným měřením. Volba na využití pro tato měření počítače PC oproti použití jednočipového mikroprocesoru je to že uvedený modul používám s jinými programy ve více modifikacích při měření různých veličin.
Použití modulu
Modul s uvedeným programem umožňuje
měřit napětí na zdroji, který se zatíží proudem zařízení kde je uvedený zdroj použit,
tím že je zdroj použitý přímo v zařízení které napájí, odpadá použití
různých zatěžovacích přípravků pro testování. Modul neslouží
k dlouhodobému měření jako je například test kapacity zdroje a podobně, k
tomu je možné využít jiná zapojení uvedená zde na tomto webu. Modul hlavně využívám
při měření napětí autobaterií při startování kdy je baterie nejvíce zatížena a
tím se zjistí na jakou hodnotu klesne napětí autobaterie což vypoví o jejím stavu.
Program umožňuje provádět měření napětí v milisekundách a to od
10milisekund až do několika minut (tuto dobu nepoužívám) a naměřenou hodnotu automaticky
ukládá do souboru pro pozdější využití (tvorba grafu a podobně). Uvedený modul
umožňuje měření napětí i na bateriových sestavách používaných v RC modelech.
Modul oproti měření napětí pomocí Digitálního Multimetru má tu výhodu, že je
možné za jednu vteřinu provést více měření než je schopen provést klasický DMM
který měří pouze několikrát za vteřinu a nelze si na něm prohlédnout zpětně
všechny naměřený hodnoty za určitý časový úsek.
Popis modulu
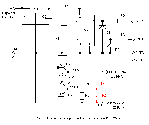
Modul je vlastně převodník A/D jde v mém případě o oblíbený a osvědčený integrovaný obvod TLC549 což je osmibitový A/D převodník modul se připojuje na sériový port nebo pomocí redukce USB/COM k počítači osobně ho používám spíše takto s redukcí USB/COM.Napájení tohoto modulu je v terénu možné z devítivoltové baterie nebo ze síťového zdroje jehož napětí nesmí být nižší jak 8VDC,modul má stabilizátor napětí na hodnotu 5V které je současně jak napájecí tak je použito jako referenční napětí pro A/D převodník tím je dána jeho rozlišovací schopnost 5/255= 0.0196V zaokrouhleno je pak 0.02V.Modul umožňuje měřit na dvou rozsazích první rozsah je od 0V do maximálně 5VDC a druhý rozsah umožňuje měřit napětí také od 0V do 50VDC volba rozsahů se provádí přepínačem PŘ.1.Na modulu jsou dvě zdířky modrá a červená, do modré zdířky se připojuje záporný pól od testovaných zdrojů (baterií a podobně), do červené zdířky se připojuje kladný pól od testovaných zdrojů (baterií a podobně). Kladné napětí připojené do červené zdířky je připojeno na střední vývod přepínače PŘ.1A tímto přepínačem volíme rozsah 0 – 5V nebo 0 – 50V a dále je pak z tohoto přepínače dle volby rozsahu připojeno na vstup IO2. Za zmínku tohoto triviálního zapojení převodníku stojí bočník složený z rezistorů označených ve schématu R4 a R5,na těchto přesných hodnotách záleží při měření napětí na rozsahu 50VDC naměřená hodnota A/D převodníku, proto jsou ve schématu naznačeny trimry TP1 a TP2 kterými nahradíme, pokud chceme rezistory R4 a R5 a na trimrech nastavíme hodnoty, jenž mají R4 a R5 tím je nastavení bočníku pro měření na rozsahu 50VDC hotovo. Schéma zapojení převodníku je na obrázku č. 01.
Popis programů
Ovládací programy pro tento modul jsou dva a za dobu používání modulu byly v tomto roce upraveny dle poznatků ze všech měření, která se prováděla jeden má název dmm.exe,druhý má název battest.exe,programy jsou v adresáři PROGRAMY, oba programy jsou napsány v Turbo Pascalu. Pokud máme na počítači operační systém Windows 2000,XP,NT tak zde jdou programy spustit POUZE z příkazové řádky, pokud jsou uvedené programy nainstalovány jako 32-bitové, v případě že jsou však nainstalovány jako 64-bitové tak se programy DMM.EXE a BATTEST.EXE spustit NEPODAŘÍ, pokud jsou na počítači Windows 95/98 tak jdou programy spustit buď z příkazové řádky, nebo po restartu počítače se zvolí klávesou F8 pouze volba DOS. Jdou spustit i na počítačích bez HDD, které mají floppy mechaniku, kdy na disketu nahrajeme OS a oba uvedené programy.
Program DMM.EXE slouží k měření napětí na zdroji a pro zobrazení naměřené hodnoty napětí na monitoru počítače PC. Po spuštění programu zvolíme port kde je připojený A/D modul, volbu portu volíme stiskem <1> ,<2> , <3> , <4> , stiskem klávesy s číslem <1> volíme port com1, stiskem klávesy s číslem, <2> volíme port com2 atd., po volbě portu volíme, zda budeme měřit napětí do 5V tuto volbu volíme stiskem klávesy D nebo zda budeme měřit napětí nad 5V tuto volbu zvolíme stiskem klávesy N. Po této volbě se na monitoru PC zobrazí po připojení napětí hodnota dle volby. Program ukončíme stiskem klávesy ESC, stiskem klávesy mezerník máme možnost se vrátit do volby rozsahu měření
Program BATTEST.EXE slouží k měření napětí na testovaném zdroji a pro zobrazení hodnot na monitoru PC dle zadané volby odečtu mezi zápisy. Volba připojení modulu k PC na sériový port je shodná s programem DMM.EXE po volbě portu se zobrazí, zvol rozsah měření do 5V nad 5V tuto volbu volíme stejně jako u programu DMM.EXE. tj. měřit napětí do 5V tuto volbu volíme stiskem klávesy D nebo zda budeme měřit napětí nad 5V tuto volbu zvolíme stiskem klávesy N. Po volbě rozsahu se zobrazí zadej jméno souboru zde zadáváme jméno souboru (zadáváme maximálně osm znaků bez diakritiky) kam se budou zapisovat naměřené hodnoty po zadání jména souboru stiskneme klávesu ENTER. Zobrazí se další zadání zadej dobu zápisu v milisekundách zde máme možnost zadat hodnotu v rozsahu od 10milisekund až do několika minut, po zadání hodnoty stiskneme klávesu ENTER a program již provádí měření do doby, než stiskneme klávesu ESC. Po stisku klávesy ESC se program ukončí a v adresáři kde je program BATTEST.EXE je i soubor se zadaným jménem kde jsou uloženy naměřené hodnoty tyto jsou uloženy tak že na každém řádku je vždy deset naměřených hodnot tuto volbu jsem zvolil pro lepší přehled naměřených hodnot.
V případě zadání hodnoty mezi zápisy do souboru 100milisekund máme na řádku deset hodnot což znamená že tento řádek zobrazuje deset hodnot za jednu vteřinu, protože vychází hodnota 1000 10*100=1000 což v programu je jako delay(1000) = 1vteřina.
Postup při měření
a testu nejen autobaterie při zatížení
Při měření napětí baterie ( zdroje ) propojíme modul s počítačem na modulu zvolíme rozsah 0-5V DC nebo 0-50V DC dle napětí baterie ( zdroje ) volbu volíme přepínačem PŘ. 1. po volbě rozsahu zapneme modul spustíme program DMM.EXE zadáme požadované hodnoty a poté připojíme modul na měřený zdroj.
V případě testu zdroje při zatížení postupujeme shodně jako při měření napětí po propojení modulu s počítačem zvolíme rozsah 0-5V DC nebo 0-50V DC dle napětí zdroje po volbě rozsahu, zapneme modul spustíme program BATTEST.EXE. Zadáme požadované hodnoty a poté připojíme modul na zdroj, poté pokud není již zdroj zapnutý zapneme testovaný zdroj. Po změření parametrů zdroje při zátěži ukončíme program, odpojíme modul od testovaného zdroje.
V případě měření napětí autobaterie při startování postupujeme stejně jako při testu zdroje po propojení modulu s počítačem zvolíme rozsah 0-5V DC nebo 0-50V DC dle napětí baterie po volbě rozsahu zapneme modul spustíme program BATTEST.EXE. Zadáme požadované hodnoty a poté připojíme modul na autobaterii a provedeme nastartování po odečtu napětí, které nás zajímá, tj. po nastartování ukončíme program odpojíme vodiče od autobaterie a vypneme modul. Dále již pak provedeme s naměřenými daty potřebné operace (vytvoříme graf naměřených hodnot a podobně). Tento popis vychází z mého používání modulu a bude dle konkrétních potřeb měření čistě individuální. V adresáři PROGRAMY jsou přiloženy dva soubory s naměřenými hodnotami napětí.
V SOUBORU!
PRVNI ! JE ukázka naměřených hodnot na zdroji při testování upraveného
programu BATTEST na rozsahu 5V DC, doba mezi zápisy je 100milisekund. První
hodnoty jsou bez zatížení a pokračují zápisem se zatížením zdroje rezistorem
47R, poté pak opět odpojením rezistoru od zdroje. Ve výpisu je vidět pokles
napětí a před ukončením opět shodná hodnota napětí jako po spuštění měření.
V SOUBORU!
ZDROJ! JE ukázka naměřených hodnot na zdroji,
kde na modulu je zvolen rozsah 5V DC a doba mezi zápisy je zvolena
10milisekund. Hodnoty začínají na hodnotě napětí zdroje bez zátěže a poté se
zátěží rezistorem 47R, zápis pokračuje dále po vypnutí zdroje a jeho opětovným
zapnutím s připojeným rezistorem a poté jeho odpojením.
Zadávání času mezi odečty
Dobu volíme dle zdroje, jak rychle reaguje
na změny při zátěži doba pro měření autobaterie při startování vyhovuje od
50milisekund do 200milisekund mezi odečty napětí a jejich zápisy do souboru. Při
testu zdroje je potřeba volit dobu mezi odečty napětí a jejich zápisy do
souboru menší zhruba 10milisekund. Časy odečtů zde uvedené je nutné brát
orientačně a budou čistě individuální dle odzkoušení.
seznam součástek:
Rezistory R1…M2, R2,R3…10K , R4…27K , R5…3K ,
Trimry: TP1…50K , TP2…10K , víceotáčkové,
KONDENZÁTORY: C1,C2 , KERAMIKA 100NF ,
POLOVODIČE:
Diody: D1, D2…ZENERKY NAPĚTÍ 4V7
Integrované obvody:
IO1…..7805 , IO2….TLC549 + patice k IO
Zdířky: červená …..1 , modrá….1 ,
Přepínač. PŘ.1 - 1KS - 2 páry přepínacích kontaktů

Vágner Vlastimil
vagnervlastimil@seznam.cz

Hotový modul

Pohled na přepínače
Používaná sestava testování (připravená na testování upraveného programu).
Spuštění programu BATTEST.EXE volba portu kde je připojený modul

Spuštěný program BATTEST.EXE zde zadávání jména souboru po volbě sériového portu.
Vágner Vlastimil